
エフアールテックの移動通信用レピータは、最高の品質と 競争力がある価格でお客様に供給できるように、常に努力しています。
エフアールテックは、2000年代の第2世代移動通信用レピータから第3世代、 第4世代LTEサービス用レピータとTDD方式のTD-LTEサービス用レピータ まで多くの製品開発と最適化されたシステムソリューションを確保しています。 また、WiMax中継システムと地上波DMB中継システムに対する多数の製品を 開発し、Single Operator用の中継システムから複数の周波数帯域とプ ロバイダを収容することができるMulti-Band、Multi-Operatorサービ ス用製品を保有しています。 エフアールテックは未来の技術、5Gサービスに関する研究も活発に準備し ており、この結果から最高の品質を持つ製品をお見せします。
弊社が開発したRF RepeaterとICS、DAS(Distributed Antenna System) システムは、低投資コストで屋内と屋外で移動通信サービスのカバレッジを 拡大し、最適のサービス品質を維持することができる競争力があるソリ ューションです。
フアールテックは価格競争力がある製品の開発と信頼性が高い製品を開発 のために絶えず努力しています。宅内の電波陰影地域解消のための小出 力宅内型レピータから屋外Micro Cellの電波陰影地域解消のための高 出力の大型レピータまで多数のLine-upを保有しており、様々なワイヤ レス環境に最適化されたレピータを開発しています。また、デジタル信号処 理のための豊な経験をもとに、DPD(Digital Pre-distortion)システム、 ICS(Interference Cancellation System)、CPRI(Common Public Radio Interface)システムに対応する様々な製品を提供しています。
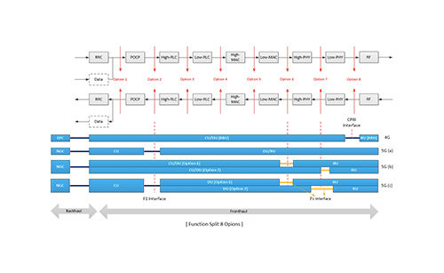
O-RAN(Open-Radio Access Network)は次世代開放型5G Fronthaul Interface規格である。 O-RAN Fronthaul Interface は、O-RAN Distributed Unit (O-DU) とO-RAN Radio Unit (O-RU) の間のPHY-HighとPHY-Low区間、Option 7.2xが標準に採択した。
5GO-RANプロトコルはO-RANのDU(O-DU)とO-RANのRU(O-RU)間のeCPRI、または、RoE方式のオープンプロトコルを意味する。オプションが低くなるほど伝送容量が減り、latencyは増加する。 エフアールテックは政府課題を通じてO-RANのインターフェースの技術を確保しており、 O-RANのインターフェースを適用した製品開発を進めている
CPRI(Common Public Radio Interface) 規格は、2003年に 制定制定されており、主要な基地局プロバイダ主導で基地局装置 (DU:Digital Unit、RU:Radio Unit)間の信号連動インタフェー ス規格を標準化して公開したプロトコルである。現在CPRI version7.0 が最新バージョンであり、24Gbpsのline-rateについて定義されている。
DUとRUはCPRIインタフェースを介してUser Data、 CPRI Control&Management Data、CPRI Frame Synchronization を取り交わす。CPRI標準は、DUとRUの間にUser Dataを配信して Control Plane上の制御および管理情報を送受信するフレーム 構造を定義し、各フレーム内のUser Dataが載る位置とオーバーヘ ッドバイトの意味と位置を定義している。
User Dataは、Baseband Digital IQ Streamの形でCPRI Basic Frame 内のIQ Data Blockに載って伝達され、RUは、これを受けて、 アナログに変換して増幅させた後、アンテナを介して端末に転送する。 Control&Managementデータと同期情報は、CPRI Sub-channel (= Control Words)を介して転送され、DUとRUだけが情報を利用する。
エフアールテックは、政府の課題と安定した開発を通じて CPRIのインタフェース技術を確保し、CPRI Interface が可能な製品の開発を通じて、標準CPRIプロトコルに対 する検証を完了した。
最近、多くの移動通信事業者はMulti-bandを収容することがで きる製品に対する要求を続けており、Multi-band受け入れは、 システムの消費電力を増加させた。これは、システム開発と維持 に使用されているコストを上昇させ、移動体通信事業者やレピー タ供給社に相当な負担として作用している。したがって Multi-band中継システムの効率を改善することが非常に重要な 問題になっており、中継システムの効率改善で消費電力の削減と システムのサイズを小型/軽量化することができる。
システムの効率を改選させるのに最も重要な役割をする技術が CFR(Crest Factor Reduction)とDPD(Digital Pre-Distortion) 技術である。
CFRは、入力信号に対するDSP(Digital Signal Processing) 技術を適用して、多数の周波数成分を有する信号が合わされ るときに発生するピークパワー(Peak Power)成分を信号 特性を損なうことなく減少させることができる技術である。 これは、要求される信号の精度とスペクトル規格を維持しながらも 信号のPAPR(Peak to Average Power Ratio)を減少させる効果があり、 これにより、高出力増幅器のBack-off powerを低く持っていく ことができ、Amplifierの終端TR(Transistor)の級數を下げて消費電 力とコストを減らすことができる技術である。
DPDは、DSP(Digital Signal Processing) 技術を適用し 高出力増幅器の直線性を改善させる技術である。 高出力増幅器の入力信号に対してDSP信号処理技術で増幅器の 入力信号に対して信号の逆関数を取ることにより非線形によ る信号の歪みを最小限に抑えすることで高出力増幅器の線形特性 を改善する技術である。
エフアールテックは、2000年半ばからCFR/ DPDの技術を確保し、 移動通信事業者に多くの製品を供給した。
APD(Analog Pre-Distortion)技術は、従来DPD技術とは異 なる方法で、高出力の電力増幅器の線型性を改善する技術である。 DPD技術は、Feed-back方式を適用した一方、APD技術は、 Feed-Forward方式を適用することで、既存Feed-Back 方式に比べて高出力の電力増幅器の信頼性をより確保した 技術を適用し、加えて高出力の電力増幅器の線型性を改善す る技術である。既存の電力増幅器(LPA、HPA)に比べてかなり 高効率特性を持ち、電力増幅器およびシステムを小型軽量化 することができる技術である。また、複数のバンドに対応す ることができるシステムを開発可能になった。
APDの信号処理方法は、電力増幅器の入力信号と出力信号を監視し、 電力増幅器を通った信号の非線形特性分相当の信号に対し て逆関数を取って原信号に加えて、電力増幅器の線型性を改善し た技術である。APD技術は少ない開発コストで電力増幅器の線型 性を向改選することができる技術である。
エフアールテックは、2000年中頃からAPDの技術を確保し、 APD技術を適用した多くのシステムを移動通信事業者に供給し、 広帯域信号に対しても優れた性能を持っている製品を開発した。
RFレピータの場合、Link AntennaとService Antenna間アイソレー ションを確保問題のため屋外で使用することができなかった。 しかし、ICS(Interference Cancellation System)技術は、 DSP(DigitalSignal Processing)技術を利用して、フィードバック 発振信号を検出した後に削除して、RFレピータで発生され る発振の問題を解決する技術である。DSPブロックは、 最終出力信号に対する位相を保存し、出力された信号の一 部が再入力で入ってくる場合、保存しておいた位相と同じ 位相信号を除去する原理で発振信号を除去し、アイソレーショ ンを確保する技術である。
ICSの技術は、無線環境の変化(車両、建物、風)による無線チ ャネルの時間的変化特性を正確に追跡して適用することでIsolation 変化にも安定的にRFレピータの性能を確保することができる技術である。 したがってICSレピータは、環境の変化に起因する発振信号をリアルタイ ムで削除することができ、高出力RFレピータを運用することができる。 ICSレピータは、既存のRF中継器とは異なる屋外環境に設置可能であり、 ネットワーク網をcascade実現もできる。また、既存の光レピータに 比べて機器の価格や設置コストが安価で、メンテナンスも容易である という長所がある。
エフアールテックはICS技術を確保していて、国内だけでなく海外の 移動通信事業者にICS製品を供給し、認証を取得している。